| Mic Input | 3systems (MIC1 – MIC3)1/4-inch phone type |
| Audio Input | 3systems(IN1, IN2) RCA phone type, Optical |
| Video Input | – |
| Video Output | – |
| Audio Output | 3.1 or 4 Channel systems(XLR type) |
| Sampling Rate/Bits | 48kHz/24bits |
| Frequency Response | 20Hz~20kHz |
| Control Connecters | USB(B type) RS-232C(DB-9 type) |
| LCD Display | Graphic LCD 128×64 dots Black and White |
| DC Input | – |
| AC Input | 100V~240V |
| Dimensions(mm) | 482(W)×45(H)×161(D) |
| Weight | 2.3kg |
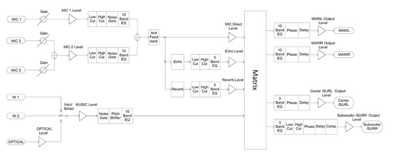
BMB KSP-50 Karaoke pre-amp processor
A state-of-the-art Karaoke sound processor with clear and high quality sound
PC Editor is provided to setup each sound parameter. (EQ, Comp, etc.)
This model can create the best Karaoke sound for any room or hall utilizing sound editing software via computer.
The voice effect feature – HANAMICHI – is pre-installed so the orchestra sound shifts from side to side while the singer stays in the center. (KSP-100)
The Room Acoustic feature is installed to automatically adjust the sound field to all environments depending on the shape of the room and material of the walls, the floor and the ceiling. (KSP-100)
An Anti-Feedback feature is used to ensure the best indoor feedback control.
KSP-50 processor is made in Japan.















